國內CXO巨頭藥明康德交出了一份亮眼的成績單。
10月26日,無錫藥明康德新藥開發股份有限公司(藥明康德,603259.SH;2359.HK)公佈2025年三季報。公司第三季度整體收入120.57億元,同比增長15.26%,其中持續經營業務收入120.4億元,同比增長19.7%。歸母淨利潤35.15億元,同比增長53.27%,利潤總額同比增長82.89%,達到51.3億元。

藥明康德三季報業務數據
前三季度來看,期內營業收入328.6億元,同比增長18.61%,其中持續經營業務收入324.5億元,同比增長22.5%。前三季度歸母淨利潤120.76億元,同比增長84.84%,利潤總額同比增長91.45%,達到150.37億元。上述持續經營業務是相較於終止經營業務,藥明康德將2025年前三季度或對比年度內已簽署股權出售協議或完成出售處置的相關業務,劃分為終止經營業務。
對於利潤總額和淨利潤的大幅增長,藥明康德稱,主要系公司持續聚焦及加強CRDMO(合同研究、開發與生產)業務模式,營業收入持續增長,同時持續優化生產工藝和經營效率,以及臨床後期和商業化大專案增長帶來的產能效率不斷提升,提高了整體的盈利能力;同時,公司出售持有的聯營企業 WuXi XDC Cayman Inc.(藥明合聯,2268.HK)部分股票的收益,進一步提升了公司的利潤。
2025年以來,藥明康德已經多次減持藥明合聯,最近一次發生在10月份。10月9日,藥明康德公告稱,已於10月8日通過大宗交易方式,出售了間接控股子公司所持有的藥明合聯3030萬股股票,約占藥明合聯總股本的2.47%,套現約23.46億港元(不含交易費用),占公司最近一期(2024年度)經審計歸屬母公司股東淨資產的3.67%。本次出售藥明合聯股票的投資淨收益對公司2025年度稅後淨利潤的影響約為人民幣16.79億元,占公司最近一期(2024年度)經審計歸母淨利潤的比例超過10%。2025年度累計出售藥明合聯股票的投資淨收益對公司2025年度稅後淨利潤的影響約為43.51億元。
對於減持的原因,藥明康德強調,相關現金收益將用於加速推進全球產能及能力建設,吸引並保留優秀人才,持續強化公司獨特的一體化CRDMO業務模式。

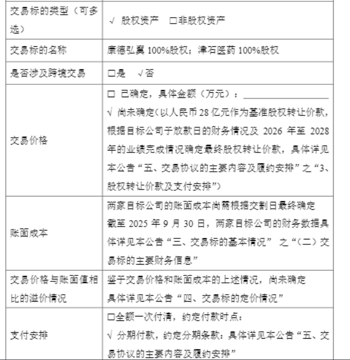
藥明康德擬出售子公司股權
值得關注的是,在發佈2025年三季報的同時,藥明康德還通過另一條公告對外宣佈,全資子公司上海藥明康德新藥開發有限公司(簡稱“上海藥明”)擬轉讓其所持有的上海康德弘翼醫學臨床研究有限公司(簡稱“康德弘翼”)和上海藥明津石醫藥科技有限公司(簡稱“津石醫藥”)100%股權。本次轉讓的交易對價為人民幣28億元,受讓方也是兩家公司,即上海世和融企業管理諮詢有限公司及上海世和慕企業管理諮詢有限公司,它們均是高瓴投資通過旗下私募股權基金為本次交易目的新設立的公司。
對於此次股份轉讓的原因,藥明康德稱,主要是為了聚焦CRDMO業務模式,專注藥物發現、實驗室測試及工藝開發和生產服務,並加速全球化能力和產能的投放。藥明康德稱,本次交易各方就交易方案經協商一致已簽訂了《股權轉讓協議》並生效,但本次交易事項尚未完成交割,尚需各方完成必要的政府許可/備案手續,包括通過中國經營者集中申報審查、完成工商變更登記等。此外,上述交易對價作為基準股權轉讓價款,尚需根據目標公司於放款日的運營資本和現金負債等財務情況及2026年至2028年的業績完成情況確定最終股權轉讓價款。
藥明康德的業務可以分為化學業務、測試業務、生物學業務、其他業務四大板塊。截至2025年9月底,藥明康德的持續經營業務在手訂單為598.8億元,同比增長41.2%,再創歷史新高。此外,2025年前三季度公司持續經營業務收入人民幣324.5億元,其中來自美國客戶收入221.5億元,同比增長31.9%;來自歐洲客戶收入38.4億元,同比增長13.5%;來自中國客戶收入50.4億元,同比增長0.5%;來自其他地區客戶收入14.2億元,同比增長9.2%。
在四大業務板塊中,化學業務的收入貢獻最高:前三季度,化學業務收入同比增長29.3%,實現收入259.8億元。值得關注的是,與GLP-1減肥藥密切關聯的TIDES(寡核苷酸和多肽)業務收入同比增長121.1%,達到人民幣78.4億元。截至2025 年9月末,TIDES在手訂單同比增長17.1%。
對於2025年,藥明康德進一步上調全年業績指引,預計2025年持續經營業務收入重回雙位數增長,增速從13%-17%上調至17%-18%,公司整體收入從425億元-435億元上調至435億元-440億。藥明康德稱,公司將聚焦CRDMO核心業務,持續提高生產經營效率,有信心在2025年進一步提升經調整non-IFRS歸母淨利率水準。此外,公司積極推進全球產能建設,而由於部分工程結算週期比預期較長,預計2025年資本開支從70億-80億,調整為55億-60億;隨著業務增長、效率提升以及考慮到工程付款時間性差異,預計2025年自由現金流從50億-60億上調至80億-85億。
來源:中國澎湃新聞